中共淮南市纪律检查委员会
淮南市监察委员会
主办
手机站
|
首页
新闻发布
要闻播报
信息公开
工作动态
巡视巡察
党纪法规
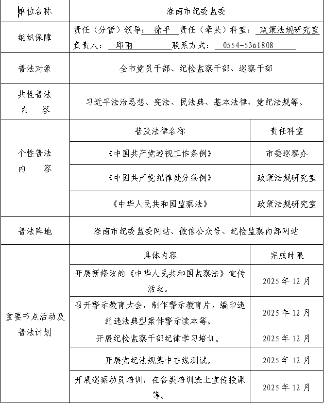
淮南市2025年度国家机关“谁执法谁普法 谁管理谁普法 谁服务谁普法”普法责任清单
时间:2025-03-26 09:47 来源:淮南市纪检监察网
打印
技术支持:安徽子牙信息技术有限公司(http://www.yeecms.com/)